WPF窗体
自定义的窗体均继承System.Windows.Window类(类型化窗体)
代码示例
// xmal文件<Window xmlns="http://schemas.microsoft.com/winfx/2006/xaml/presentation" xmlns:x="http://schemas.microsoft.com/winfx/2006/xaml" x:Class="WpfWindow.BasicWindow" x:Name="Window" Title="BasicWindow" Width="300" Height="200"> <Canvas> <Button x:Name="btnMessage" Width="79" Height="24" Content="OK" Canvas.Left="172" Canvas.Top="93" Click="btnMessage_Click"/> <TextBox x:Name="txtValue" Width="215" Height="25" Canvas.Left="36" Canvas.Top="48" Text="" TextWrapping="Wrap"/> </Canvas></Window>// .cs文件using System;using System.Windows;namespace WindowHelloWorld { public partial class BaseWindow: Window { public BaseWindow{ this.InitializeComponent; } private void btnMessage_ClickObject sender, RoutedEventArgs e { txtValue = "Hello World"; } }}窗体的生存周期
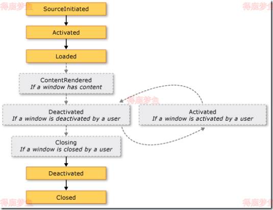
- 显示窗体
Show、ShowDialog方法:Show方法显示非模态窗口,ShowDialog方法显示模态窗口
Loaded事件:窗体第一次Show或ShowDialog时引发的事件,通常在此事件中加载窗体的初始化数据
- 关闭窗体
Close方法:关闭窗体,并释放窗体的资源
Closing事件、Closed事件:关闭时、关闭后引发的事件,通常在Closing事件中提示用户是否退出
- 窗体激活
Activate方法:激活某窗体
Activated、Deactivated事件:当窗体激动、失去焦点时引发的事件

常用属性
- 窗体边框模式(WindowStyle属性)和是否允许更改窗体大小(ResizeMode属性)
- 窗体启动位置(WindowStartupLocation属性)和启动状态(WindowState属性)
- 窗体标题(Title属性)
- 始终在最前(TopMost属性)
- 是否显示在任务栏(ShowInTaskbar)